Welcome to Heagreen !!! 400-100-0012

中文

知识中心
具有可持续发展和智慧创新能力的卓越企业
地衣芽孢杆菌正长生®和低聚木糖复方口服补充剂改善高脂饮食诱导的肥胖并调节大鼠肠道菌群
发布时间 : 2026.02.27
低聚木糖 地衣芽孢杆菌正长生® 肥胖 肠道菌群


试验设计

 动物和饮食干预:选择3010周龄的雄性Sprague DawleySD)大鼠,体重380-420克,所有的大鼠都被饲养在一个有12小时光照和黑暗周期的空调房间里。在所有的实验开始之前,大鼠被禁食24小时。经过一周的适应期后,大鼠被随机分为五组(n=6),饲喂标准饮食或高脂饮食:正常饮食(CON)、高脂饮食(HF)和高脂饮食喂养的大鼠用0.4 mL XOS 2 g/mL溶解于PBSXOS、正长生菌株(CMCC63516,由东北制药集团沈阳第一制药有限公司分离培养,中国,Lot S10950019)以7.5×108CFU/mL悬浮在PBS中(BL),或XOSBL联合补充(XOS-BL)处理。对照组大鼠被喂食正常饮食;其他组被喂食高脂饮食(60%脂肪,20%蛋白质,20%碳水化合物,占总热量的百分比,H10060,北京HFK生物科学有限公司)。XOSBLXOS-BL组每天灌服10.4毫升的XOSBLXOS-BL,持续三周。CON组和HF组则用0.4毫升PBS灌胃。每周评估一次体重增加和其他参数。在3周后收集粪便进行16S rRNA测序。3周后,对大鼠进行安乐死以收集血液和组织。对附睾脂肪和肾周脂肪进行称重,并计算附睾脂肪和肾周脂肪与体重的比值。

 生化分析:从心脏采集血样,在25℃下以3,000 rpm的速度分离出血浆,然后在-80℃下储存待用。将肝脏组织与生理盐水按1:9的比例混合并匀浆。混合物在4℃下以12,000 rpm离心10分钟,然后保留上清液用于后续分析。根据相关检测试剂盒的说明,用酶法检测血清总胆固醇(TC)、甘油三酯(TG)、高密度脂蛋白胆固醇(HDL-C)和低密度脂蛋白胆固醇(LDL-C)的浓度(南京建城生物技术研究所,中国南京)。血清和肝脏中的LPS水平用ELISA试剂盒检测(上海冷顿生物科学有限公司,中国上海)。

 变性梯度凝胶电泳(DGGE):使用QIAamp DNA Stool Mini KitQiagen, Hilden, Germany)提取粪便DNA。使用通用细菌引物F338+GC钳和R518进行PCR扩增,该引物针对16S rRNA基因的高变异V3区。使用Bio-Rad公司(Hercules, CA, USA)的DCode系统对所得的16S rDNA扩增子进行DGGE指纹分析;用Quantity One图像分析软件(4.6.1版;Bio-Rad)对DGGE图像进行分析。相似性以树状图的形式显示。

 Illumina HiSeq测序和生物信息学分析:使用通用引物(520F802R)扩增五组大鼠粪便中元基因组DNA16S核糖体DNAV3-V4区(每组n=5-6)。PCR产物经1.5%w/v)琼脂糖凝胶电泳在0.5 mg/mL溴化乙锭中检查并纯化。在Novogene(中国北京)的Illumina HiSeq平台上进行测序。在50%以上的粪便样本中出现的操作分类单位(OTU)被确定为核心OTU。根据OTU的结果,对α和β多样性进行分析。α多样性由观察到的物种和香农指数进行评估。群落丰富度由Chao1指数评估。β多样性通过主坐标分析(PCoA)评估,基于加权的UniFrac分析和非加权对群法与算术平均聚类(UPGMA)。线性判别分析效应大小(LEfSe)被用来识别不同分类水平的组间有差异的细菌类群。线性判别分析(LDA)被用来估计每个不同丰度特征的效果大小。

试验结果

1BL联合XOSHFD喂养大鼠体重、脂质参数和炎症标志物的影响

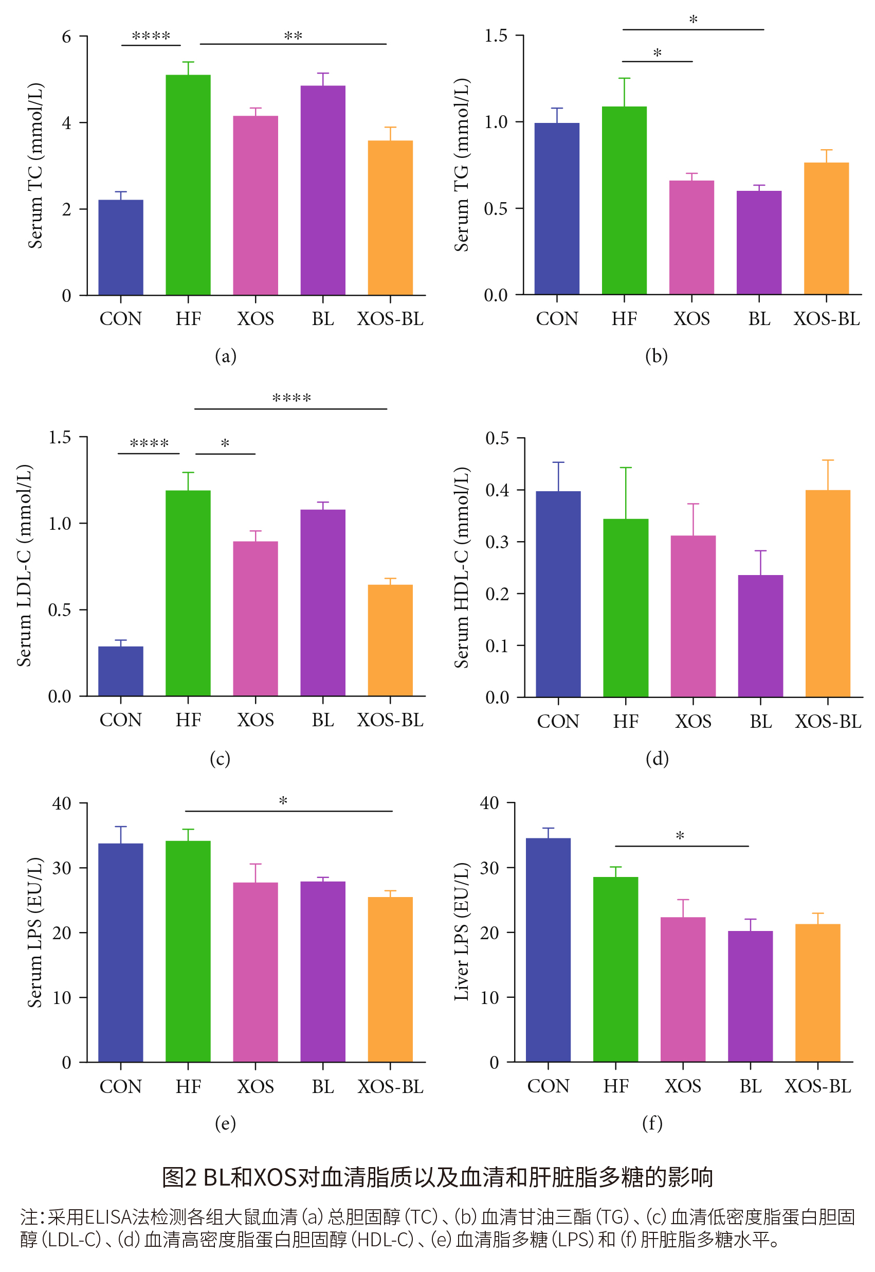
 如图1a)和1b)所示,与对照组相比,HFD在第6天后诱导了最终体重和体重增加的显著升高(P<0.0001);图1b)显示,BLXOS的联合补充(XOS-BL)降低了这种增加的趋势(P=0.0588),3周后,联合补充BLXOS显著降低了HFD喂养大鼠的体重增加(P=0.0323);然而,图1c)和1d)显示,各组之间在附睾和肾周脂肪垫的总重量上无显著差异;图2a)和2c)显示,与HF组相比,XOS-BL组的血清TCLDL-C水平显著下降(分别为P=0.0027P<0.0001);图2b)和2d)显示,与HF组相比,XOS-BL组的TG水平呈下降趋势,而HDL-C水平呈上升趋势;此外,还评估了BLXOS对肥胖大鼠的抗炎能力;图2e)显示,与HF组相比,我们观察到XOS-BL组的血清LPS水平显著下降,表明内毒素血症和系统性慢性炎症的缓解(P=0.0346);在BL/XOS处理后,还对大鼠肝脏的LPS水平进行了评估;图2f)显示,与HF组相比,BL组的肝脏LPS显著降低(P=0.049)。这些结果说明,联合补充BL和益生元XOS可以有效地改善肥胖大鼠的体重和血清参数。



2联合BLXOSHFD大鼠肠道菌群的影响

 如图3a)所示,对照组和HF组大鼠肠道微生物丰度有显著差异;基于DGGE图谱构建的树状图支持它们加入到不同的聚类;图3b)显示,HF组和BL组在一起,而XOS组和XOS-BL组在一个簇中;在图3a)中,选择了23条在各组间有明显差异的条带,并将其切除进行测序分析;为验证DGGE的分辨能力,对相同位置但不同通道的条带进行切割和测序。测序结果表明,它们属于同一菌群,汇总于表1CON组的微生物群的特点是存在乳酸菌属(条带13);Phascolarctobacterium succinatutens(条带5)和Bacteroides uniformis(条带67)在高脂饮食组中被确认;XOSXOS-BL组表现出与P. succinatutens相对应的强烈条带;在CONXOSXOS-BL组中分别检测到与Prevotella copri(条带211)相对应的条带;XOSBL组的模式显示了对应于Parabacteroides distasonis的条带,特别的是,在XOS组中发现了对应于假长双歧杆菌的条带23

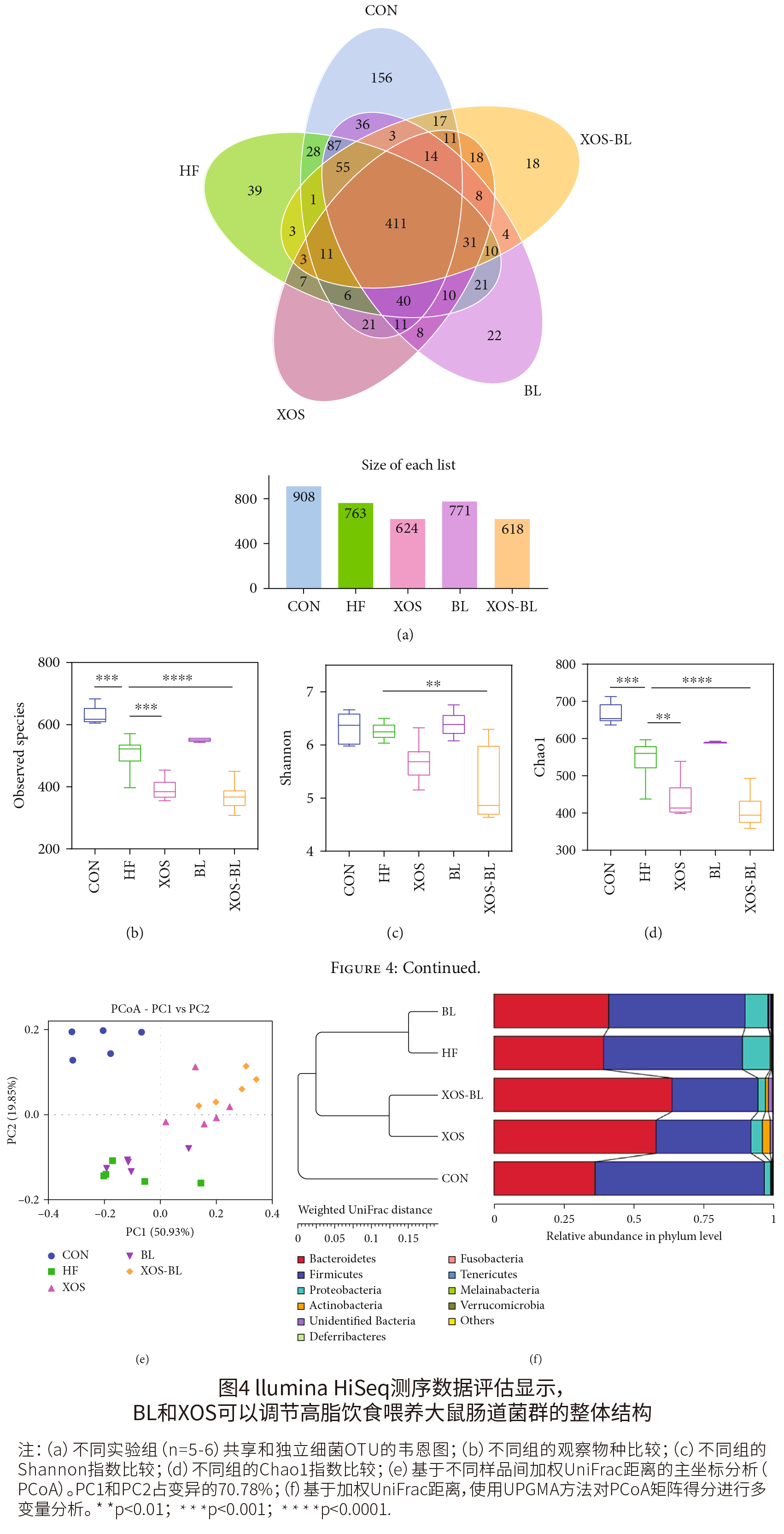
 如图4所示,对16S rRNA基因序列的V3-V4区进行宏基因组分析,在抽样后,1,124个操作分类单位(OTU)以97%的相似度被分类;图4a)显示,对照组的OTU数量为908,远远高于其他组,其中,对照组有156OTUHF组有39OTU,而XOS组、BL组和XOS-BL组分别有14个、22个和18OTU;图4b-4d)显示,α多样性分析显著,各组间差异显著,表明高脂饮食及给予BLXOS显著改变了肠道菌群的多样性和丰富度;图4e)和4f)显示,各组肠道微生物群组成存在明显的聚类(对照组与HFR=0.615P=0.001HFXOSR=0.441P=0.001HFBLR=0.075P=0.606HFXOS-BLR=0.454P=0.001),表明XOS-BL的摄入方式对HFD喂养大鼠的肠道微生物群组成有一定影响。

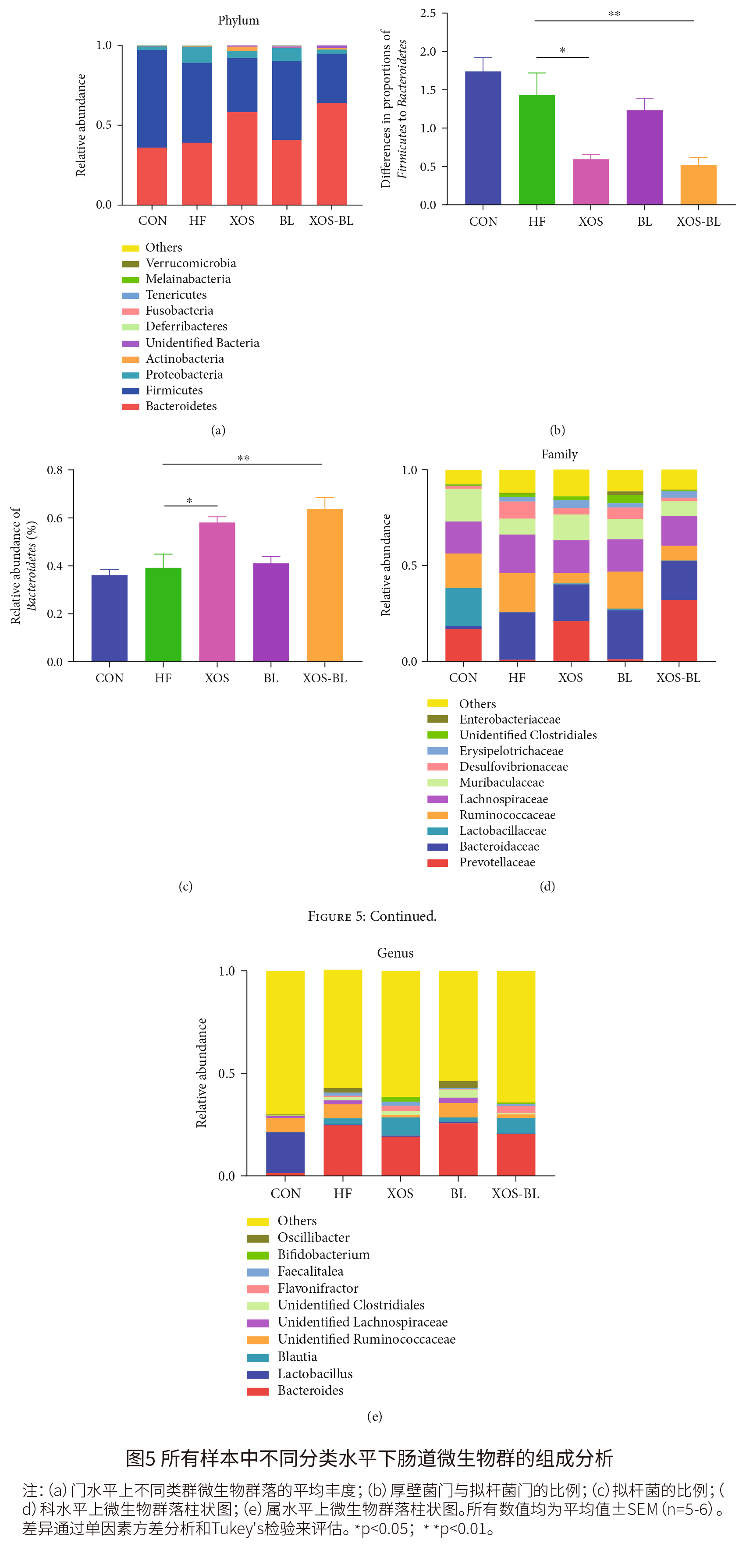
 如图5a)所示,本研究中SD大鼠粪便菌群主要有三个门:拟杆菌门、厚壁菌门和变形菌门;厚壁菌门与拟杆菌门的比值(F/B),广泛用于肠道生态失调的标志,图5b)显示,与HF组相比,XOS-BL组的F/B值显著较低(P<0.01)。我们的研究结果表明,导致厚壁菌门和拟杆菌门变化的主要分类群是拟杆菌属和乳酸菌属。与HFD组相比,CON组大鼠的总乳酸杆菌丰度显著较高(+19.7%P<0.01);图5c)显示,在XOS-BL组中,普雷沃特氏菌科和粪拟杆菌的丰度不同(P<0.01);图5d)和5e)显示,产生SCFAParabacteroides属(拟杆菌的成员)和Blautia属(厚壁菌门的成员)是XOS组小鼠的关键分类群,进一步检验科、属和种层面的统计学差异;图6a)显示,在科水平上,在XOSBL的补充下,Prevotellaceae显著升高,而RuminococcaceaeDesulfovibrionaceae和未识别的梭菌科(Clostridiales)显著减少;图6b)显示,在属水平上,XOSBL处理改变了3个代表性属。在XOSBL处理后,厌氧菌显著增加,而未识别的梭菌和Tyzzerella显著减少;图6c)显示,在物种水平上,有2个物种被XOSBL处理改变,XOS联合BL干预均能显著降低单形拟杆菌和细菌YE57

3)各组生物标记物

 如图7所示,采用宏基因组分析LEfSe方法确定了导致类群差异的关键系统类型。LDA评分图显示了各组中的优势细菌(LDA>4);乳酸菌科在对照组大鼠中最多,而 DesulfovibrionaceaeRikenellaceae RuminococcaceaeHFD喂养大鼠中最多。在XOS处理的大鼠中,双歧杆菌科和Erysipelotrichaceae最为丰富;在BL处理的大鼠中,拟杆菌科最为丰富;而在XOS+BL处理的大鼠中,普雷沃氏菌科最为丰富。这些细菌是造成不同组的肠道微生物群差异的主要系统类型,此外,这一结果与图3和表1DGGE的结果一致。

4LPS水平与微生物类群的关系

 如图8a)所示,Mantel检验和典型相关分析(CCA)表明,血清和肝脏的LPS水平是造成细菌群落和环境因素之间差异的主要因素(P=0.005);图8b)显示,本研究通过Spearman算法评估了肠道微生物群组成和LPS水平之间的相关性,一些肠道微生物的丰度,包括乳酸杆菌、未识别的RuminococcaceaeRoseburiaButyrivibrio与血清和肝脏的LPS水平呈正相关;相比之下,BlautiaFlavonifractor,双歧杆菌, ParabacteroidesLachnoclostridiumErysipelatoclostridiumStaphylococcus与血清和肝脏LPS水平呈负相关。

试验结论

 本研究表明,联合补充BLXOS可以抑制高脂饮食引起的F/B比值的上升,以及DesulfovibrionaceaeRuminococcaceae丰度的升高和LPS水平的升高。这些结果表明,将地衣芽孢杆菌和益生元XOS结合起来作为一种饮食干预策略,可以改善肠道失调,改善炎症状态,从而减少与HFD诱导的肥胖相关疾病。




参考资料:

Yuyuan L ,Man L ,He L , et al.Oral Supplements of Combined Bacillus licheniformis Zhengchangsheng® and Xylooligosaccharides Improve High-Fat Diet-Induced Obesity and Modulate the Gut Microbiota in Rats.[J].BioMed research international,2020,20209067821.